
ui界面
1软件先容 该款插件是为加速maya中模子 布尔操作而设计的,特点:非破损 性事情流、便于多次调治造型、随时加减切割造型、便于生涯 输出等特点,那么这里我测试发现他的最终输出bevel模子 效果是有问题的,作者也在Polycount留言说在下个版本会更新,不外我团结 之前推文提到过的AMtool插件也是可以到达我们想要的效果,那么今天也是着重分享一下这个关于软件先容 各人可以在bilibili上搜一下要害字,然后可以思量 看一下龚先生 以及画忆的视频先容 ,使用要领还好不是太难,虽然最主要 的是,该插件作者是免费的放出来的:
万物源于box:
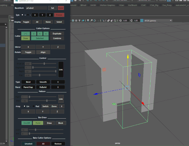
选中模子 点击speedcut中BaseMesh【 】 set 按钮(类似拓扑的小磁铁),这么做是把BOX作为基础网格,之后在它的基础上切割造型,选中之后括号内会泛起该BOX的名字
绘制切割模子 :
上面的数字代表直接天生 对应边数的几何体,Draw按钮天生 通俗 BOX
整个历程中布尔效果都是实时预览的,虽然这没啥可吹的,由于 现在许多布尔都能办到,接下来我先容 下面控制面板:
这里主要是两大功效,一个是bevel切角以及另一个smooth平滑,当激活以后上面的control控制属性将会被激活(默认不行调治,虽然这里的属性maya通道盒子里也是可控的,作者加在界面只为利便 )
接下来我试一下panel/gap下令 :
仔细 地朋侪 应该发现了,这个插件跟blender中的boxcutter很类似,其时也是因此关注了一下blender,由于 有个改键插件,就试了一下,效果 今天更新了2.81,快捷键失效,我体现学不动了
(以是 也接待有会blender的朋侪 来咱这里分享履历 )
接下来我就直接到重点了,关于天生 了的模子 怎样 完成边缘倒角、崎岖模匹配,直到烘焙
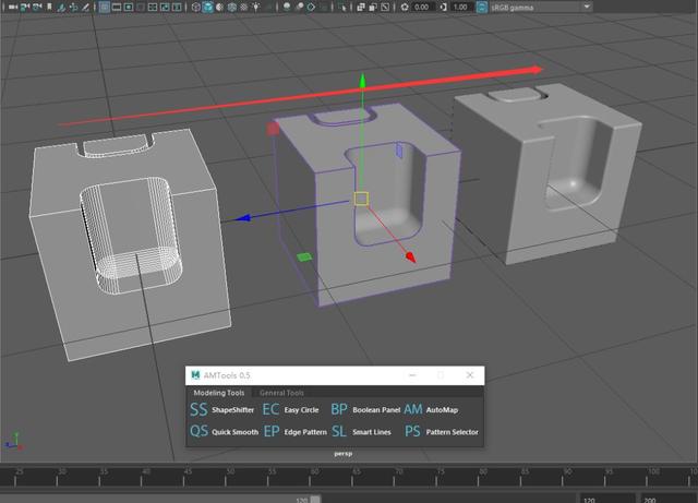
上图中第一个模子 是speedcut插件天生 的最终模子 ,中央 的模子 是我凭证 角度自动设置的软硬边效果(可以开启硬边显示这样容易视察),第三个模子 使用 之条件 到过的AMtool直接举行 凭证 硬边倒角,done!整个历程很丝滑,由于 后续我不会再思量 给整体细分了,以是 倒角段数给足
虽然,AMtool卡出倒角后的模子 是这样的:
需要我们处置赏罚 多边面,若是 在maya中烘焙是没有问题的,可是 涉及到其他软件烘焙可能就必须处置赏罚 掉多边面
不外就在昨天,我相识 到了一个叫做QuadRemesher的maya插件,可以直接给模子 重新布线,插件作者我也猜到了就是ZB中Zremesher功效的开发者,效果就是这样的:
低模的处置赏罚 就很简朴了,三角面化之后再四边面化,之后在手动处置赏罚 一些不合理的连线(用于烘焙的低模可以单独复制一个三角面化的用于烘焙):
拆UV也不多说了,凭证 软硬边拆UV摆一下,不外这里注重 一个问题,speedcut天生 的模子 重心会有个box一样的工具 记得删了:
下面是烘焙效果:
总结:整个历程我感受很是丝滑,适合小我私人 做一些工具,面数上看自己情形 ,speedcut是可以做到很好控制的,各人有兴趣就实验一下吧~接待留言探讨
- End -

