
信托 许多人都和脸上的痘痘、缄口、痘印这些战斗过,纵然实验了许多“听说 ”有祛痘功效的护肤品,照旧不能彻底得祛除 痘痘。
着实 ,有痘痘烦恼的你可以换个思绪 ,痘痘即痤疮,它是种常见的皮肤病,既然是病,那一定就会有专门的药膏来对症治疗。以是 今天我们就来先容 几款针对痤疮的药膏,看它们是不是可以一举解决你的皮肤问题~
这些药膏都是治痤疮的
想要祛痘,我们先来简朴地相识 ,为什么脸上会长痘痘。
皮肤的最外面有一层由皮脂腺渗透 的皮脂,匀称 漫衍形成一层掩护膜,可是 皮脂腺一旦受到刺激(好比青春期雄激素大量渗透 、熬夜、压力过大、姨妈期的激素转变 等),就会渗透 出大量油脂,毛囊内脱落的细胞和油脂混淆在一起,就会逐渐堵塞毛孔,导致毛囊内缺乏氧气,使厌氧菌活跃起来,从而触发炎症细胞因子,进而发炎,长成痘痘。
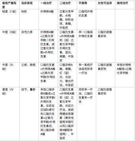
现在 临床上治疗痤疮的一线药物主要有维A酸类、过氧苯甲酰、抗生素类等,这些药物都是针对痤疮发生的各个环节施展 作用的,下面几种药膏也是凭证 “中国痤疮患者推荐治疗方案”来选择的。
感兴趣的可以点开大图审查
▷ 阿达帕林凝胶
阿达帕林凝胶是第三代维A酸,达芙文是入口 阿达帕林凝胶的商品名。它的作用原理是通过调治毛囊上皮细胞的分化,镌汰 微粉刺的形成,以是 它经常被拿来搪塞缄口。同时也有抗炎作用,改善炎性皮损,炎性痘痘也可以使用。不外这款药膏只能晚上使用。
达芙文阿达帕林凝胶
(参考价钱:95RMB)
▷ 过氧苯甲酰凝胶(BPO)
入口 过氧苯甲酰凝胶又称为班赛。造成痘痘的痤疮丙酸杆菌是厌氧菌,而BPO是一种外用皮肤氧化剂(无耐药性),涂抹在痘痘上能有用 消除痤疮丙酸杆菌。细菌走了,痘痘也就自然而然消退了。可是 BPO是一种较量 刺激的氧化剂,以是 一样平常 痘痘较为红肿时才会使用它。
班胜过 氧苯甲酰凝胶
(参考价钱:30RMB)
▷ 克林霉素磷酸酯凝胶
属于抗生素,通过杀灭细菌来祛除 痘痘。各人都知道抗生素不能随便乱用,很可能会引起菌群杂乱。以是 抗生素类药物一样平常 与其它药物适用,镌汰 刺激性。
达林克林霉素磷酸酯凝胶
(参考价钱:23RMB)
▷ 壬二酸乳膏
壬二酸又叫杜鹃花酸,它不仅可以杀菌,还能够镌汰 角质细胞角化异常,最令人惊喜的是它可以抑制玄色素的天生 ,是一只可以搞定缄口、痘痘、痘印的万能 选手。
不外先别急着下单,壬二酸要想施展 作用,浓度最少 要到达15%以上,现在主要在售的壬二酸乳膏有拜耳思丽安20%壬二酸乳膏和印度Aziderm20%壬二酸乳膏,现在 购置渠道基本靠代购。
拜耳思丽安20%壬二酸乳膏
(参考价钱:75RMB)
印度Aziderm20%壬二酸乳膏
(参考价钱:38RMB)
若是 没有靠谱购置渠道的话,也可以先实验此外替换 药或者添加了壬二酸的护肤品,好比宝拉珍选的壬二酸净颜英华 。
宝拉珍选壬二酸净颜英华
(参考价钱:300RMB)
顽固痘印要怎么解决
▷ 喜辽复痘印舒缓凝胶
搪塞痘印一样平常 各人都市接纳美白产物,这是个不错的思绪 ,但有的妹子可能会发现美白产物对自己的痘印并没有什么用,这时间 就可以思量 一下“喜辽复”。喜辽复最先是用来祛疤的,接纳的是MPS+洋葱提取物+烟酰胺的配方。
喜辽复修护凝胶
(参考价钱:169RMB)
这个MPS全称葡糖氨基葡聚糖(多磺酸粘多糖),能够轻松进入真皮层,软化改善疤痕。含MPS的产物最著名 的是喜辽妥,但它最主要是用来消除淤青、治疗静脉曲张的,是处方药。
喜辽妥多磺酸粘多糖乳膏
(参考价钱:28RMB)
喜辽复痘印舒缓凝胶是喜辽复一个专门去痘印的版本,专门添加了抗菌因素 ,各人选购的时间 可不要看错了哦~
喜辽复痘印舒缓凝胶
(参考价钱:99RMB)
想试试药膏,可以怎么选
先容 以上的药膏并不是说一定要去买药来治痘痘(阿达帕林凝胶是处方药,过氧苯甲酰凝胶、克林霉素磷酸脂凝胶是非处方药,壬二酸乳霜像思丽安很是欠好买,喜辽复则属于护肤品领域),而是提供除护肤品之外的思绪 ,同时也能让各人或许相识 一下医学上对治疗痘痘的常见处方。
药品之以是 为药品(尤其是处方药),是由于 它们的使用需要专业的医生举行 羁系,自己操作很可能痘没去掉,脸还过敏了,雪上加霜。
以是 接下来先容 的使用要领只针对于耐受型皮肤,轻中度痤疮(缄口,粉刺,炎性丘疹等),油性皮肤(若是 你是干性皮肤请审慎 )的妹子。祛痘药物都市有一些刺激性,可能使用初期会泛起干燥、脱皮、红斑、刺痛等征象 ,合理使用建设耐受后就不用担忧了。
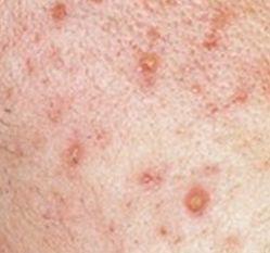
▷ 缄口、粉刺型痤疮
图片可能引起不适,感兴趣的可以点开大图审查
准备事情,最好停掉最近的功效性护肤品,好比美白、抗老、刷酸,一次只做一件事,白昼使用具有掩护屏障的、因素 简朴的、轻薄的乳液,增强防晒。
夜晚使用阿达帕林凝胶,第一次使用时少量涂抹在患处,2~3天使用一次,建设耐受无不适后可以天天 使用,常见的不良反映有刺痛、干燥、红斑等,以是 耐心建设耐受后再天天 使用。
▷ 炎性、红肿型痤疮
图片可能引起不适,感兴趣的可以点开大图审查
同样的准备事情。使用过氧苯甲酰凝胶(可以白昼使用),或者夜晚BPO+白昼克林霉素磷酸脂凝胶,使用BPO之前先用所说的乳液打底,将BPO少量点涂在红肿痘痘上。
若是 发生刺痛、干燥、红斑,就要暂停使用,同时使用修复乳液,症状消逝 后再继续使用。克林霉素磷酸脂凝胶肤感特殊 好,像水一样,白昼用完全不用担忧搓泥。
▷ 既有缄口又有炎性痤疮
同样准备事情,若是 炎性为主,接纳炎性的使用要领,炎性消退后再接纳缄口的要领;若是 缄口为主,那么缄口上涂阿达帕林凝胶,红肿痘痘上点涂BPO。或者夜晚阿达帕林凝胶+白昼克林霉素磷酸脂凝胶。
▷ 只是无意 长痘
可以买一支BPO在家里备着,泛起红肿痘痘时使用。
▷ 痘印
使用去痘印版本的喜辽复。可是 小仙女们不要心急哦,必须要等痘痘完全祛除 ,没有皮损的时间 才可以使用。
点开大图可以审查 总结
每小我私人 的肤质、痤疮情形 都纷歧样,以上要领各人可以参考,但照旧要详细 问题详细 剖析 。
虽然这些药网上都可以买到,但药品不是护肤品,不要由于 它们有用 而把它们当成护肤品一样随意使用哦,最保险的措施照旧去看医生,遵医嘱,事实 我们只有一张脸!

