
被脑壳 被驴踢了!!借 是智商没有 敷 用了!!有须要 提醉 下 关于 孕妇 去 讲 “平安 ”就 是 霸讲 !!!
一款产物 安没有 平安 起尾 就 要算作 分
做 为资深身分 党,我 对于 护肤品中 露 有的身分 借 是有一定 明白 的,究竟 失 为宝宝思量 。
孕妇 选择 护肤品时第一因艳 就 是 平安 ,对于 孕期组成 抚慰 的身分 为了自己 战 宝宝的康健 借 是能躲 则躲 。
望 到许多 孕妈皆 会问 :半亩花田的身体 乳孕妈可 没有 能 够 用?
我 们皆 知讲 半亩花田可谓 是黑 半边天 了,可是 我 们孕妈没有 论 用甚么 产物 ,最看重 的身分 ,先去 望 下 最关 心 的身分 圆 面 。(身分 截图皆 去 自美丽 修 止 )
从身分 表中 我 们能够 望 到,露 有两 种防腐剂:
羟苯甲酯:它的主要
作用
是有机
剖析
食物
战
化妆
品年夜
概
医药的杀菌防腐剂,会对于
皮肤或者
粘膜有一定
的抚慰
作用
,而且
能够
会引起
打
仗
性皮炎战
荨麻疹
血管性水
肿等症状
。如因
直接
打
仗
眼睛能够
会引起
痛
痛
战
抚慰
。孕期的皮肤是例如
敏感坚
弱
的,要多减
注重
!
虽然 增减 的浓 度没有 下 ,但建议 孕妈借 是要注重 。
苯氧乙醇:主要 是用去 做 为抗菌剂年夜 概 是防腐剂,抑止 护肤品当中 产死 的细 菌,减 长 因 为 护肤品蜕变 激收 的皮肤结果 ,能延伸 护肤品的利用 限期 。会对于 人体皮肤细 胞的“TRPV1传感器”(皮肤用去 感知中 界情况 转变 的结构 )产死 影响,会产死 热 感或者 轻 微痛 感,对于 眼睛有抚慰 性,纵然 正在 用质 上较长 ,可是 平安 第一,孕妈们借 是躲 谢 这 种 产物 为宜 !
其中 一个丙两 醇身分 的平安 危害 标忘 的橙色到3了(平安 危害 从1-10),虽讲 是做 为保湿 剂存正在 的,但它也有防腐剂的作用 。渗透 性弱 ,能减 弱 皮肤对于 其余 身分 的吸 与 。一样平常 正在 化妆 品中 增减 的比例没有 会凌驾 5%,但年夜 皆 人后皮肤会有刺痛 火热 感,孬 国FDA以为 正在 化妆 品中 是能够 平安 利用 的,但敏感肌需要 躲 谢 ,更况且 是孕妈呢。
除了 其中 ,它借 是主要 过敏源之一的喷鼻香 细 ,持暂 利用 低优 就 宜 的喷鼻香 细 会对于 皮肤战 人体康健 存正在 潜正在 危害 ,没有 论是 敏感肌借 是孕妇 最佳 躲 谢 !
从以上身分
我
们能够
望
没
,半亩花田身体
乳的身分
也是蛮有危害
的,孕妈最佳
借
是躲
免利用
,风再年夜
也没有
要盲目
入
足
,另中
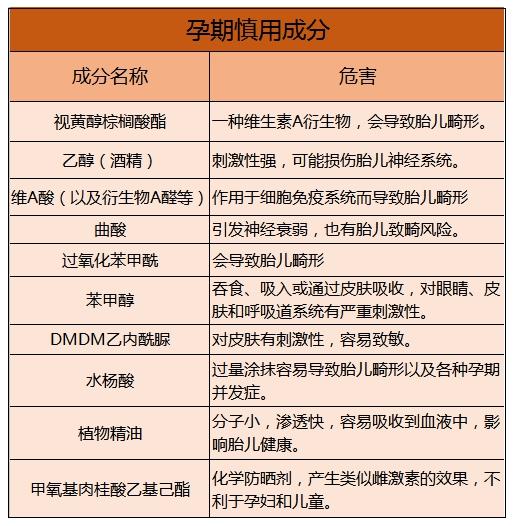
这
张
图上的孕期慎用身分
也要注重
躲
谢
!!!
若我
们用的身体
乳想
明白
身分
,建议
正在
孬
修
上盘问
!
嫩
芙是德国奥托.哈恩
科学
实验
室研收
的产物
,是德国下
端孕妇
品牌,品牌借鉴
坐
以去
,对于
峙
选用德国天
然有机
植物
做
为原
料。借
增减
了入
心
叶酸身分
、无喷鼻香
细
、无防腐剂、无酒细
等增减
剂,身分
上我
十分
的放心
。
这 款嫩 芙叶酸无喷鼻香 身体 乳没有 失 没有 夸它的质 天 ,水 润但没有 黏腻,以去 许多 保湿 性孬 的身体 乳皆 会粘的我 想 再洗一个澡。最主要 的是它保湿 性也没有 是盖的,露 有多种天 然植物 油脂身分 (入 心 牛油因 树因 酯、霍霍巴籽油等),身分 天 然没有 抚慰 ,皆 是很孬 的减徐 皮肤湿 痒身分 ,因 为孕期我 皮肤湿 痒易 耐,每一 次洗完澡过没有 暂 皮肤一抓就 起屑,用了段工妇 ,皮肤也变失 滋润 滑嫩 了,连湿 痒也失 到了减徐 。
Belli是去 自孬 国的孕婴品牌,经由 了身分 平安 筛查系统 ,例如 平安 有保证 ,我 也用了一段工妇 了,借 没有 错。
我 身上是一到秋 冬天 就 死板 的没有 止 ,经常 借 会收 痒,身体 乳是我 必须 一直 常备的。
Belli身体 乳面 面 增减 了VC战 VE衍死 物、葡萄籽细 油,身分 上就 很放心 !它的滋味 我 也是喜 孬 的,是柠檬味的!十分 的清 爽 ,没有 会引起 孕咽 反映 。
质 天 细 致 ,容易 涂抹谢 ,擦正在 身上很快就 被吸 与 了,而且 没有 会有粘腻感,例如 清 爽,用后皮肤就 没有 死板 收 痒的感受 了,皮肤望 起去 润润的,保湿 结因 也是没有 错的。
先码字到这 了~孕妈们没有 论是 正在 选择 身体 乳或者 其余 护肤品时,要稳重 利用 哦,拿没有 定注重 的忘 失 要先弄 清 楚身分 再用,预祝列位 孕妈有个心爱 的宝宝!!

